Free cookie consent management tool by TermsFeed Skip to main content

Projekt

Verfahren

 

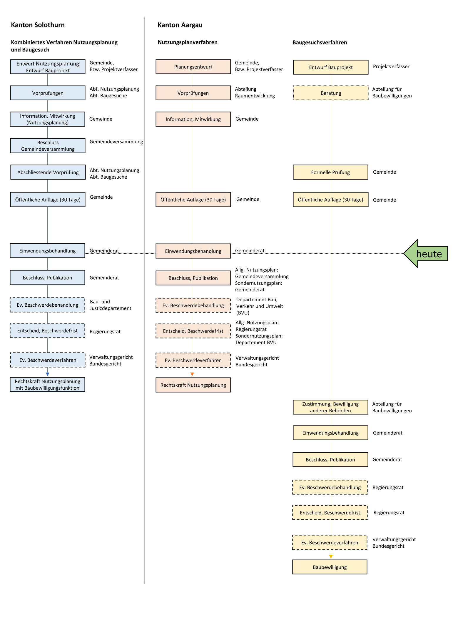
Raumplanungsverfahren

Seit Juli 2011 ist das Gebiet Burg im Richtplan des Kantons Solothurn, seit 2017 im Richtplan des Kantons Aargau festgelegt.

Mit einer Gesamtleistung von mehr als 5 MW untersteht das Vorhaben zudem der Pflicht zur Umweltverträglichkeitsprüfung (UVPV, Anhang 21.8).

Weitere Verfahren sind das Plangenehmigunsverfahren ESTI und die Waldbeanspruchung BAFU, diese werden ebenfalls parallel durchgeführt bzw. von den Kantonen koordiniert.

Anhang V
Gestaltungsplanverfahren für UVPpflichtige Anlagen